上节我们梳理了有哪些需求,并且画了原型图,明确了要做什么。
这节我们来过一下技术方案,设计下数据库,也就是怎么做。
技术栈#
我们要做的是一个全栈项目,前端用 React + AntD (或者可以换成其他前端框架),后端用 Nest。
技术栈如下:

前端使用 create-react-app 脚手架创建项目,使用 react + antd 开发页面。
使用 nginx 来网关层,实现静态资源的托管,并且对于动态资源请求做负载均衡。
使用 Nest 开发后端业务逻辑,使用 TypeORM + mysql 来做 CRUD。
使用 Redis 来做缓存,减轻数据库的压力,提高响应性能。
api 文档使用 Swagger 来生成。
部署使用 Docker Compose 的方式。
PM2 可用可不用,不用 PM2 就要启动容器的时候指定重启策略了,这里为了简单我们还是用 PM2。
都是前面讲过的技术,这里只是综合运用。
然后来设计下数据库:
数据库设计#
首先是用户表 users:
| 字段名 | 数据类型 | 描述 |
|---|---|---|
| id | INT | 用户ID |
| username | VARCHAR(50) | 用户名 |
| password | VARCHAR(50) | 密码 |
| nick_name | VARCHAR(50) | 昵称 |
| VARCHAR(50) | 邮箱 | |
| head_pic | VARCHAR(100) | 头像 |
| phone_number | VARCHAR(20) | 手机号 |
| is_frozen | BOOLEAN | 是否被冻结 |
| is_admin | BOOLEAN | 是否是管理员 |
| create_time | DATETIME | 创建时间 |
| update_time | DATETIME | 更新时间 |
用户需要区分普通用户和管理员,所以加了个 is_admin 字段。
然后是会议室表 meeting_rooms:
| 字段名 | 数据类型 | 描述 |
|---|---|---|
| id | INT | 会议室ID |
| name | VARCHAR(50) | 会议室名字 |
| capacity | INT | 会议室容量 |
| location | VARCHAR(50) | 会议室位置 |
| equipment | VARCHAR(50) | 设备 |
| description | VARCHAR(100) | 描述 |
| is_booked | BOOLEAN | 是否被预订 |
| create_time | DATETIME | 创建时间 |
| update_time | DATETIME | 更新时间 |
接下来是预订表 bookings:
| 字段名 | 数据类型 | 描述 |
|---|---|---|
| id | INT | 预订ID |
| user_id | INT | 预订用户ID |
| room_id | INT | 会议室ID |
| start_time | DATETIME | 会议开始时间 |
| end_time | DATETIME | 会议结束时间 |
| status | VARCHAR(20) | 状态(申请中、审批通过、审批驳回、已解除) |
| note | VARCHAR(100) | 备注 |
| create_time | DATETIME | 创建时间 |
| update_time | DATETIME | 更新时间 |
然后是预订-参会人表 booking_attendees:
| 字段名 | 数据类型 | 描述 |
|---|---|---|
| id | INT | ID |
| user_id | INT | 参会用户ID |
| booking_id | INT | 预订ID |
这几个表的关系如下:

再加上角色表、权限表,还有 2 个中间表:
角色表 roles
| 字段名 | 数据类型 | 描述 |
|---|---|---|
| id | INT | ID |
| name | VARCHAR(20) | 角色名 |
权限表 permissions
| 字段名 | 数据类型 | 描述 |
|---|---|---|
| id | INT | ID |
| code | VARCHAR(20) | 权限代码 |
| description | VARCHAR(100) | 权限描述 |
用户-角色中间表 user_roles
| 字段名 | 数据类型 | 描述 |
|---|---|---|
| id | INT | ID |
| user_id | INT | 用户 ID |
| role_id | INT | 角色 ID |
角色-权限中间表 role_permissions
| 字段名 | 数据类型 | 描述 |
|---|---|---|
| id | INT | ID |
| role_id | INT | 角色 ID |
| permission_id | INT | 权限 ID |

设计完数据库,我们再来划分下模块:
模块划分#
首先是用户模块,实现普通用户和管理员的登录、注册、信息修改的功能:
大概有这些接口:
| 接口路径 | 请求方式 | 描述 |
|---|---|---|
| /user/login | POST | 普通用户登录 |
| /user/register | POST | 普通用户注册 |
| /user/update | POST | 普通用户个人信息修改 |
| /user/update_password | POST | 普通用户修改密码 |
| /user/admin/login | POST | 管理员登录 |
| /user/admin/update_password | POST | 管理员修改密码 |
| /user/admin/update | POST | 管理员个人信息修改 |
| /user/list | GET | 用户列表 |
| /user/freeze | GET | 冻结用户 |
然后是会议室管理模块:
| 接口路径 | 请求方式 | 描述 |
|---|---|---|
| /meeting_room/list | GET | 会议室列表 |
| /meeting_room/delete/:id | DELETE | 会议室删除 |
| /meeting_room/update/:id | PUT | 会议室更新 |
| /meeting_room/create | POST | 会议室新增 |
| /meeting_room/search | GET | 会议室搜索 |
然后是预订管理模块:
| 接口路径 | 请求方式 | 描述 |
|---|---|---|
| /booking/list | GET | 预订列表 |
| /booking/approve | POST | 审批预订申请 |
| /booking/add | POST | 申请预订 |
| /booking/apply/:id | GET | 通过预订 |
| /booking/reject/:id | GET | 取消预订 |
| /booking/unbind/:id | GET | 解除预订 |
| /booking/history | GET | 预订历史 |
| /booking/urge | GET | 催办 |
然后是统计模块:
| 接口路径 | 请求方式 | 描述 |
|---|---|---|
| /statistics/meeting_room_usage_frequency | GET | 会议室使用频率统计 |
| /statistics/user_booking_frequency | GET | 用户预订频率统计 |

角色划分#
权限控制使用 RBAC 的方式,有普通用户和管理员两个角色,
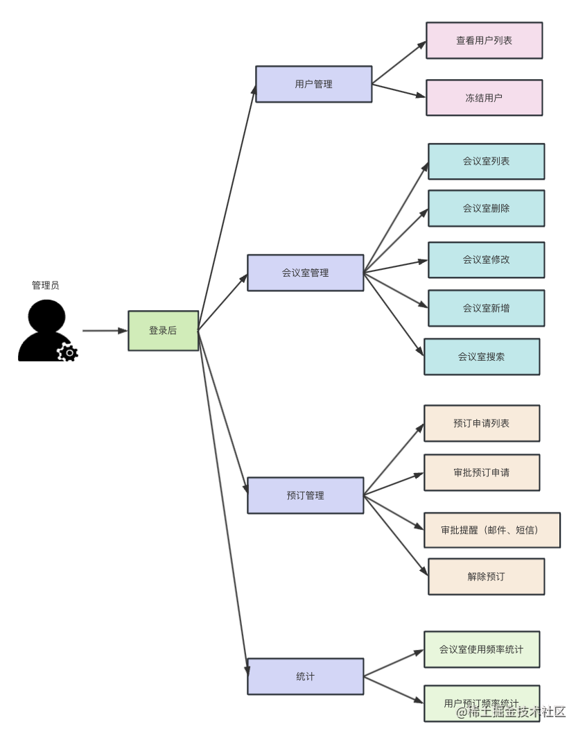
两个角色各自可以操作的接口就是上节用例图画的那些:



总结#
这节我们设计了下技术方案。
技术栈:前端是 antd + react + cra,后端是 nest + typeorm,数据库是 mysql + redis,API 文档用 swagger 生成,部署用 docker compose + pm2,网关使用 nginx。
数据库表有 8 个:用户表 users、会议室表 meeting_rooms、预订表 bookings、预订-参会者表 booking_attendees、角色表 roles、权限表 permissions、用户-角色表 user_roles、角色-权限表 role_permissions。
模块有 4 个:用户管理模块、会议室管理模块、预订管理模块、统计管理模块。
角色有两个:普通用户、管理员,各自拥有的权限按照用例图来。使用 RBAC 来控制接口访问权限。
技术方案确定之后,下节开始我们就正式进入开发了。
