用户相关的功能,后端代码、用户端前端代码、管理端前端代码都写完了。
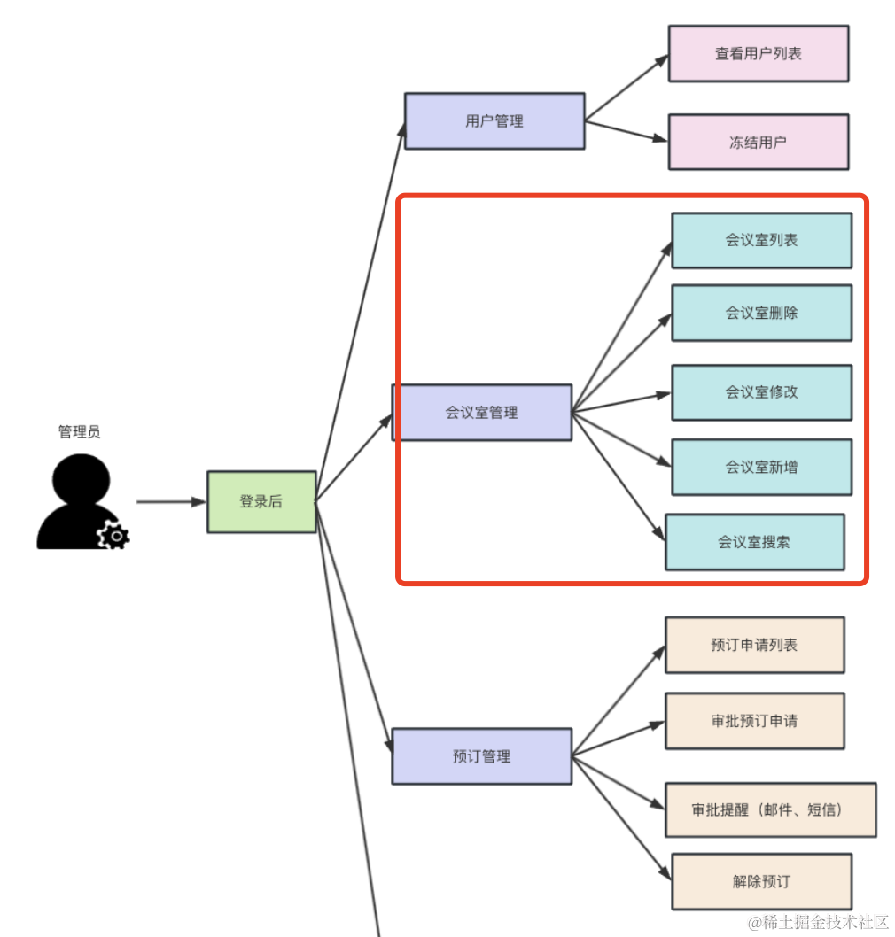
这节我们开始写下一个模块:会议室管理。
看下当时分析的需求:


以及我们分析出来的接口:
| 接口路径 | 请求方式 | 描述 |
|---|---|---|
| /meeting_room/list | GET | 会议室列表 |
| /meeting_room/delete/:id | DELETE | 会议室删除 |
| /meeting_room/update/:id | PUT | 会议室更新 |
| /meeting_room/create | POST | 会议室新增 |
| /meeting_room/search | GET | 会议室搜索 |
一共 5 个接口。
在后端项目下创建一个 meeting-room 模块:
nest g resource meeting-room
修改下 meeting-room.entity.ts
import { Column, CreateDateColumn, Entity, PrimaryGeneratedColumn, UpdateDateColumn } from "typeorm";
@Entity()
export class MeetingRoom {
@PrimaryGeneratedColumn({
comment: '会议室ID'
})
id: number;
@Column({
length: 50,
comment: '会议室名字'
})
name: string;
@Column({
comment: '会议室容量'
})
capacity: number;
@Column({
length: 50,
comment: '会议室位置'
})
location: string;
@Column({
length: 50,
comment: '设备',
default: ''
})
equipment: string;
@Column({
length: 100,
comment: '描述',
default: ''
})
description: string;
@Column({
comment: '是否被预订',
default: false
})
isBooked: boolean;
@CreateDateColumn({
comment: '创建时间'
})
createTime: Date;
@UpdateDateColumn({
comment: '更新时间'
})
updateTime: Date;
}这个是根据当时我们的数据库设计来的:
| 字段名 | 数据类型 | 描述 |
|---|---|---|
| id | INT | 会议室ID |
| name | VARCHAR(50) | 会议室名字 |
| capacity | INT | 会议室容量 |
| location | VARCHAR(50) | 会议室位置 |
| equipment | VARCHAR(50) | 设备 |
| description | VARCHAR(100) | 描述 |
| is_booked | BOOLEAN | 是否被预订 |
| create_time | DATETIME | 创建时间 |
| update_time | DATETIME | 更新时间 |
在 entities 里引入下:

把服务跑起来:
npm run start:dev会生成建表语句:

在 mysql workbench 里点击刷新就可以看到这个表:

点击第二个图标,查看表定义:

没啥问题。
然后我们先来初始化下数据:
在 MeetingRoomModule 引入 MeetingRoom 的 Repository:


@InjectRepository(MeetingRoom)
private repository: Repository<MeetingRoom>;
initData() {
}然后来写初始化数据的逻辑:
initData() {
const room1 = new MeetingRoom();
room1.name = '木星';
room1.capacity = 10;
room1.equipment = '白板';
room1.location = '一层西';
const room2 = new MeetingRoom();
room2.name = '金星';
room2.capacity = 5;
room2.equipment = '';
room2.location = '二层东';
const room3 = new MeetingRoom();
room3.name = '天王星';
room3.capacity = 30;
room3.equipment = '白板,电视';
room3.location = '三层东';
this.repository.save([room1, room2, room3])
}还需要像 user 模块那样,添加一个 init-data 的路由,浏览器访问么?
不用,可以用 repl 的模式来跑:
添加 src/repl.ts
import { repl } from '@nestjs/core';
import { AppModule } from './app.module';
async function bootstrap() {
const replServer = await repl(AppModule);
replServer.setupHistory(".nestjs_repl_history", (err) => {
if (err) {
console.error(err);
}
});
}
bootstrap();然后在 package.json 里添加一个 scripts

"repl": "nest start --watch --entryFile repl",把服务停掉,执行:
npm run repl先查看下 MeetingRoomService 的方法:
methods(MeetingRoomService)
然后调用下:
get(MeetingRoomService).initData()
打印了 3 条 insert 语句,之后又把它 select 出来返回:

数据库里也可以看到插入的三条数据:

我们很多地方都是用的 repository.save,但如果你确定是 insert 或者 update 的时候,直接用 repository.insert 或者 repository.update 更好。
先 truncate table 清空数据:

刷新可以看到,确实清空了:

把 save 换成 insert:

重新跑一下:
get(MeetingRoomService).initData()
现在是批量插入了 3 条数据。
所以说确定是 insert 的时候 用 insert 比用 save 更好,能够批量插入数据。
同理,确定是 update 的时候,也不要用 save,因为它会先 select 一次,再确定是 udpate 还是 insert。
然后我们写一下 CRUD 的接口:
| 接口路径 | 请求方式 | 描述 |
|---|---|---|
| /meeting_room/list | GET | 会议室列表 |
| /meeting_room/delete/:id | DELETE | 会议室删除 |
| /meeting_room/update/:id | PUT | 会议室更新 |
| /meeting_room/create | POST | 会议室新增 |
| /meeting_room/search | GET | 会议室搜索 |
在 MeetingRoomtController 增加一个 list 接口:
import { Controller, Get, Post, Body, Patch, Param, Delete, Query, DefaultValuePipe } from '@nestjs/common';
import { MeetingRoomService } from './meeting-room.service';
import { generateParseIntPipe } from 'src/utils';
@Controller('meeting-room')
export class MeetingRoomController {
constructor(private readonly meetingRoomService: MeetingRoomService) {}
@Get('list')
async list(
@Query('pageNo', new DefaultValuePipe(1), generateParseIntPipe('pageNo')) pageNo: number,
@Query('pageSize', new DefaultValuePipe(2), generateParseIntPipe('pageSize')) pageSize: number,
) {
return await this.meetingRoomService.find(pageNo, pageSize);
}
}然后在 MeetingRoomService 添加 find 方法:
async find(pageNo: number, pageSize: number) {
if(pageNo < 1) {
throw new BadRequestException('页码最小为 1');
}
const skipCount = (pageNo - 1) * pageSize;
const [meetingRooms, totalCount] = await this.repository.findAndCount({
skip: skipCount,
take: pageSize
});
return {
meetingRooms,
totalCount
}
}重新跑下服务:
npm run start:dev测试下:

没啥问题。
然后是 create 接口:
@Post('create')
async create(@Body() meetingRoomDto: CreateMeetingRoomDto) {
return await this.meetingRoomService.create(meetingRoomDto);
}修改下 create-meeting-room.dto.ts
import { IsNotEmpty, MaxLength } from "class-validator";
export class CreateMeetingRoomDto {
@IsNotEmpty({
message: '会议室名称不能为空'
})
@MaxLength(10, {
message: '会议室名称最长为 10 字符'
})
name: string;
@IsNotEmpty({
message: '容量不能为空'
})
capacity: number;
@IsNotEmpty({
message: '位置不能为空'
})
@MaxLength(50, {
message: '位置最长为 50 字符'
})
location: string;
@IsNotEmpty({
message: '设备不能为空'
})
@MaxLength(50, {
message: '设备最长为 50 字符'
})
equipment: string;
@IsNotEmpty({
message: '描述不能为空'
})
@MaxLength(100, {
message: '描述最长为 100 字符'
})
description: string;
}在 MeetingRoomService 里添加 create 方法:
async create(meetingRoomDto: CreateMeetingRoomDto) {
return await this.repository.insert(meetingRoomDto);
}测试下:

这个错误的格式是我们在 exception filter 里自定义的。


创建成功时会返回创建成功的会议室信息。
这个会议室名其实应该保持唯一,我们加一下校验逻辑:
async create(meetingRoomDto: CreateMeetingRoomDto) {
const room = await this.repository.findOneBy({
name: meetingRoomDto.name
});
if(room) {
throw new BadRequestException('会议室名字已存在');
}
return await this.repository.save(meetingRoomDto);
}
这样就能保证会议室名字不会重复。
然后实现下 update 接口:
@Put('update')
async update(@Body() meetingRoomDto: UpdateMeetingRoomDto) {
return await this.meetingRoomService.update(meetingRoomDto);
}这里的 UpdateMeetingRoomDto 和 CreateMeetingRoomDto 差不多,我们用 PartialType 来复用它的字段:
import { ApiProperty, PartialType } from '@nestjs/swagger';
import { CreateMeetingRoomDto } from './create-meeting-room.dto';
import { IsNotEmpty } from 'class-validator';
export class UpdateMeetingRoomDto extends PartialType(CreateMeetingRoomDto) {
@ApiProperty()
@IsNotEmpty({
message: 'id 不能为空'
})
id: number;
}然后在 MeetingRoomService 实现 update 方法:
async update(meetingRoomDto: UpdateMeetingRoomDto) {
const meetingRoom = await this.repository.findOneBy({
id: meetingRoomDto.id
})
if(!meetingRoom) {
throw new BadRequestException('会议室不存在');
}
meetingRoom.capacity = meetingRoomDto.capacity;
meetingRoom.location = meetingRoomDto.location;
meetingRoom.name = meetingRoomDto.name;
if(meetingRoomDto.description) {
meetingRoom.description = meetingRoomDto.description;
}
if(meetingRoomDto.equipment) {
meetingRoom.equipment = meetingRoomDto.equipment;
}
await this.repository.update({
id: meetingRoom.id
} , meetingRoom);
return 'success';
}先查询一下,如果查不到就返回会议室不存在。
否则,更新会议室信息。
这里的 description 和 equipment 因为可以不传,所以要判断下,传了才更新。
测试下:

服务端打印了 select 和 update 的 sql:

数据库中也更新了:

然后还需要一个回显的接口,用在修改的时候回显数据:
添加一个 :id 接口:
@Get(':id')
async find(@Param('id') id: number) {
return await this.meetingRoomService.findById(id);
}然后在 service 实现这个方法:
async findById(id: number) {
return this.repository.findOneBy({
id
});
}测试下:

然后是 delete 接口:
@Delete(':id')
async delete(@Param('id') id: number) {
return await this.meetingRoomService.delete(id);
}在 service 实现 delete 方法:
@InjectEntityManager()
entityManager: EntityManager;
async delete(id: number) {
const bookings = await this.entityManager.findBy(Booking, {
room: {
id: id
}
});
for(let i = 0; i< bookings.length; i++) {
this.entityManager.delete(Booking, bookings[i].id);
}
await this.repository.delete(id);
return 'success';
}注意,因为 booking 表关联了 meeting-room 表,有外键约束,所以要删除所有的预定之后再去删除会议室。
测试下:



确实删除了。
最后,还有个搜索接口:

我们没必要单独新建个接口,直接改下 list 接口就行:
@Get('list')
async list(
@Query('pageNo', new DefaultValuePipe(1), generateParseIntPipe('pageNo')) pageNo: number,
@Query('pageSize', new DefaultValuePipe(2), generateParseIntPipe('pageSize')) pageSize: number,
@Query('name') name: string,
@Query('capacity') capacity: number,
@Query('equipment') equipment: string
) {
return await this.meetingRoomService.find(pageNo, pageSize, name, capacity, equipment);
}添加 3 个参数。
service 里的 find 方法也要添加 3 个参数:
async find(pageNo: number, pageSize: number, name: string, capacity: number, equipment: string) {
if(pageNo < 1) {
throw new BadRequestException('页码最小为 1');
}
const skipCount = (pageNo - 1) * pageSize;
const condition: Record<string, any> = {};
if(name) {
condition.name = Like(`%${name}%`);
}
if(equipment) {
condition.equipment = Like(`%${equipment}%`);
}
if(capacity) {
condition.capacity = capacity;
}
const [meetingRooms, totalCount] = await this.repository.findAndCount({
skip: skipCount,
take: pageSize,
where: condition
});
return {
meetingRooms,
totalCount
}
}如果传了这三个参数,就添加查询的 where 条件。
测试下:



没啥问题。
这样,会议室管理模块的接口就写完了。
案例代码上传了小册仓库。
总结#
这节,我们实现了会议室管理模块。
首先添加了 entity,然后实现了 CRUD 方法。
其中,我们在 list 接口实现了分页和搜索。
这些接口我们在用户模块都写过。
其实很多模块的功能都是差不多的,都是 CRUD 的复合。
